Projects/plugins dependency diagram - Toolbar

 

  1. Introduction

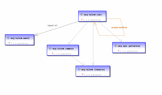
This section describes the tools provided in order to edit a project/plugin dependency diagram easily

     

  1. Projects/plugins dependency diagram toolbar

2.1 Selection mode

Select the Selection mode tool

Drag a set of project/plugin on class dependency diagram

As a result , a set of project/plugin dependency diagam objects is selected .

2.2 Zooming mode

Select the Zooming mode tool

click left mouse key to zoom in and right mouse key to zoom out .

zoom in

zoom out

As a result , the project/plugin diagram object was zoomed .

 

2.3 Create a note

Click the icon, drag and drop it on the diagram to create a note

2.4 Create a text label

Click the icon, drag and drop it on the diagram to create a text label

© Soyatec 2002-2004. All Rights Reserved.